五一前夕,屯溪区授牌32家“拥军商户”,涵盖餐饮、住宿、商超、家居等多个种类,为全国持有效证件的现役军人、持优待证的退役军人和三属提供8-9.5折的折扣优惠。
这是屯溪区首次开展“拥军商户”授牌活动,即日起,在这32家“拥军商户”消费,符合条件的现役军人、退役军人和其他优抚对象,都可以直接在结账时享受相应的优惠。
“我们屯溪作为旅游城市,五一小长假期间,来屯游玩的现役军人、退役军人会有很多。所以选择在五一前夕集中开展拥军商户的挂牌,就是想让全国各地的现役军人、退役军人和其他优抚对象在游玩的同时享受到实实在在的优惠,彰显我们屯溪区全领域、全行业、全方位的社会化拥军新局面。”屯溪区退役军人事务局有关负责人表示。
为了让广大现役军人、退役军人及其他优抚对象能够及时了解到优惠信息,屯溪区退役军人事务局还联合区融媒体中心,通过网络和新媒体平台,对“拥军商户”提供的优惠进行宣传。同时,在各个“拥军商户”的店铺里,“拥军商户”的标牌也都悬挂在显眼的位置,并且在收银台区域放置了相关的宣传水牌,确保符合政策条件的消费者能够享受到优惠。
在此次集中授牌之前,屯溪区已经签约合作了3家拥军优抚合作医院,对接了19家军人驿站。下一步,该区还将逐步提升优待力度,同时不断深入挖掘社会拥军资源,扩充拥军商户队伍,让来屯住屯的优待对象都能感受到屯溪拥军崇军热情。
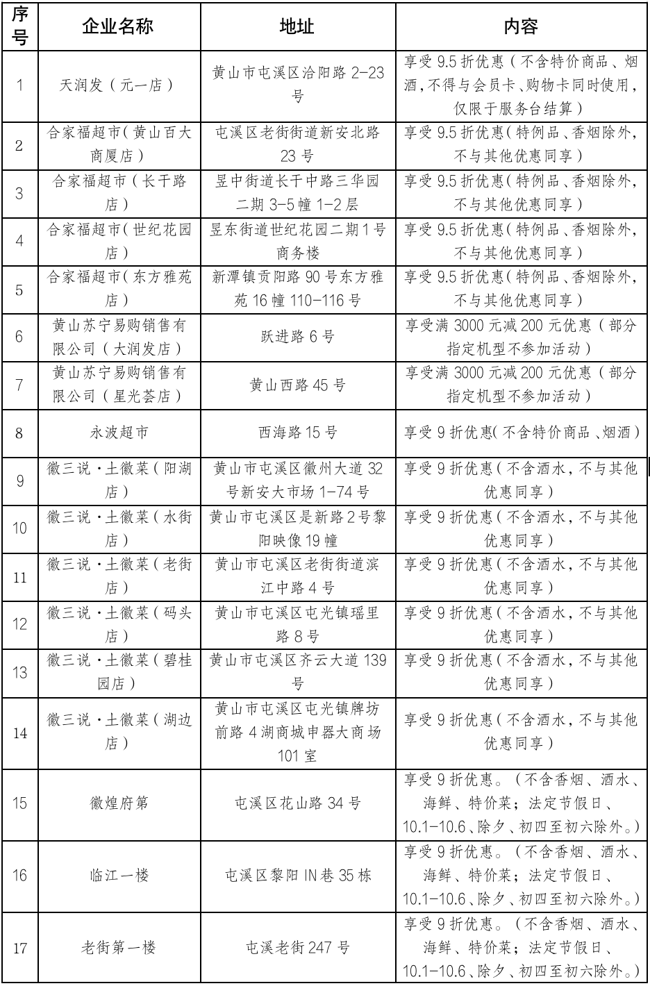
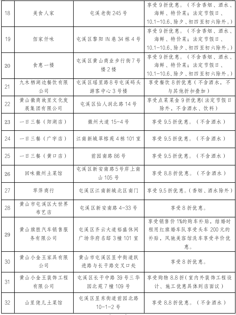
春光正好,优待上新,大美屯溪诚邀全国的战友们前去游览观光。本次挂牌的“拥军商户”名单如下,在消费过程中遇到相关问题,可以拨打屯溪区双拥办监督电话:0559-2596569。(安徽党媒云老兵融记者 侯剑 通讯员 程晓梅)











